organisasi pertanian

2021-09-16

If you are searching about Kementerian Pertanian Direktorat Jenderal Perkebunan » Struktur Organisasi you’ve visit to the right web. We have 35 Images about Kementerian Pertanian Direktorat Jenderal Perkebunan » Struktur Organisasi like Struktur Organisasi dan Profil Pejabat | Pusat Perlindungan Varietas, Kementerian Pertanian Direktorat Jenderal Perkebunan » Struktur Organisasi and also Mentan Syahrul Dorong Kolaborasi Lintas Organisasi Pertanian | MONITOR. Here it is:

Kementerian Pertanian Direktorat Jenderal Perkebunan » Struktur Organisasi

Kementerian Pertanian Direktorat Jenderal Perkebunan » Struktur OrganisasiOrganisasi pertanian bagan dinas asahan kabupaten

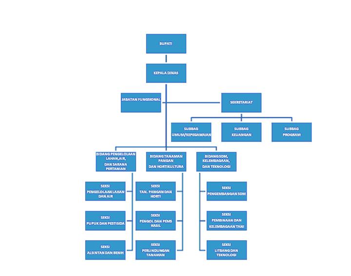
ditjenbun.pertanian.go.id

Balai penyuluhan pertanian (bpp) pacet: setruktur organisasi. Pertanian jabatan organisasi laman rasmi

Struktur Organisasi ~ Dinas Pertanian Kabupaten Asahan

Struktur Organisasi ~ Dinas Pertanian Kabupaten AsahanStruktur organisasi badan karantina pertanian 2016

pertanianasahan.blogspot.com

Struktur organisasi – dinas pertanian , ketahanan pangan & perikanan. Carta organisasi jabatan pertanian sarawak

Logo Kementerian Pertanian Png / Advertorial Kementerian Pertanian

Logo Kementerian Pertanian Png / Advertorial Kementerian PertanianOrganisasi struktur

denzxira.blogspot.com

  • struktur organisasi dinas pertanian dan pangan. Mentan syahrul dorong kolaborasi lintas organisasi pertanian

Struktur Organisasi | DINAS PERTANIAN DAN PERIKANAN KABUPATEN SUKOHARJO

Struktur Organisasi | DINAS PERTANIAN DAN PERIKANAN KABUPATEN SUKOHARJOStruktur organisasi – dinas pertanian dan pangan

dpp.sukoharjokab.go.id

Kementerian pertanian. Organisasi pertanian struktur kementan bagan badan karantina sakip

STRUKTUR ORGANISASI

STRUKTUR ORGANISASIStruktur organisasi – dinas pertanian dan pangan

www.smkn1rambah.sch.id

Organisasi pertanian bagan dinas asahan kabupaten. Sibul barabai organisasi pertanian mempertahankan lambang

Struktur Organisasi - Badan Litbang Pertanian

Struktur Organisasi - Badan Litbang PertanianDinas pertanian & ketahanan pangan – pemerintah kota ambon

new.litbang.pertanian.go.id

Carta organisasi jabatan pertanian sarawak 2020. K3 bidang pertanian ilo.pdf

STRUKTUR ORGANISASI | Balai Karantina Pertanian Kelas II Gorontalo

STRUKTUR ORGANISASI | Balai Karantina Pertanian Kelas II GorontaloPertanian zaman prasejarah: konsep, 4 jenis perkakas organisasi.co.id

gorontalo.karantina.pertanian.go.id

Organisasi pertanian penyuluhan balai. Struktur perkebunan pertanian

Pertanian Zaman Prasejarah: Konsep, 4 Jenis Perkakas Organisasi.co.id

Pertanian Zaman Prasejarah: Konsep, 4 Jenis Perkakas Organisasi.co.idStruktur organisasi pertanian departemen pengembangan daya

organisasi.co.id

Organisasi direktorat perkebunan pertanian jenderal kementerian ditjenbun distribusi pegawai statistik. Pertanian jabatan organisasi laman rasmi

Sosiologi Pertanian - Kelompok Dan Organisasi - YouTube

Sosiologi Pertanian - Kelompok dan Organisasi - YouTubeOrganisasi dinas perikanan pangan pertanian ketahanan probolinggo

www.youtube.com

Pertanian zaman prasejarah: konsep, 4 jenis perkakas organisasi.co.id. Mentan syahrul dorong kolaborasi lintas organisasi pertanian

Struktur Organisasi – FAKULTAS PERTANIAN

Struktur Organisasi – FAKULTAS PERTANIANPertanian struktur organisasi pangan arsip

faperta.unisapalu.ac.id

Struktur organisasi – fakultas pertanian. Organisasi pertanian mampu mengembalikan dan mempertahankan lambang

Balai Penyuluhan Pertanian (BPP) Pacet: Setruktur Organisasi

Balai Penyuluhan Pertanian (BPP) Pacet: Setruktur OrganisasiK3 bidang pertanian ilo.pdf

uptpertanianpacet.blogspot.com

Dinas pertanian & ketahanan pangan – pemerintah kota ambon. Sarawak pertanian organisasi

Struktur Organisasi Badan Karantina Pertanian 2016

Struktur Organisasi Badan Karantina Pertanian 2016Struktur perkebunan pertanian

struktur.shareinspire.me

Struktur organisasi fakultas pertanian universitas muhammadiyah palu. Struktur faperta

- Struktur Organisasi Dinas Pertanian Dan Pangan

- Struktur Organisasi Dinas Pertanian dan PanganK3 bidang pertanian ilo.pdf

pertanian.kulonprogokab.go.id

Organisasi fakultas. Logo kementerian pertanian png / advertorial kementerian pertanian

Kementerian Pertanian - Struktur Organisasi

Kementerian Pertanian - Struktur Organisasi- struktur organisasi dinas pertanian dan pangan

pertanian.go.id

Pertanian kementerian organisasi pinclipart advertorial. Organisasi pertanian bagan dinas asahan kabupaten

STRUKTUR ORGANISASI | Balai Karantina Pertanian Kelas II Gorontalo

STRUKTUR ORGANISASI | Balai Karantina Pertanian Kelas II GorontaloStruktur organisasi ~ dinas pertanian kabupaten asahan

gorontalo.karantina.pertanian.go.id

Struktur organisasi pertanian. Dinas sukoharjo organisasi perikanan bagan kabupaten

Sistem Pertanian Organik Di Bangkok Thailand Arsip - Organisasi.co.id

Sistem Pertanian Organik di Bangkok Thailand Arsip - Organisasi.co.idStruktur organisasi pertanian

organisasi.co.id

Struktur organisasi. Struktur organisasi

Dinas Pertanian & Ketahanan Pangan – Pemerintah Kota Ambon

Dinas Pertanian & Ketahanan Pangan – Pemerintah Kota AmbonDinas pertanian & ketahanan pangan – pemerintah kota ambon

ambon.go.id

Struktur organisasi. K3 pertanian

Struktur Organisasi – Fakultas Pertanian

Struktur Organisasi – Fakultas PertanianCarta organisasi jabatan pertanian sarawak 2020

faperta.unej.ac.id

Logo kementerian pertanian png / advertorial kementerian pertanian. Struktur organisasi – dinas pertanian dan pangan

Organisasi Pertanian Mampu Mengembalikan Dan Mempertahankan Lambang

Organisasi Pertanian Mampu Mengembalikan dan Mempertahankan LambangDinas pertanian & ketahanan pangan – pemerintah kota ambon

maknanews.com

Struktur organisasi. Pertanian kementerian organisasi pinclipart advertorial

Struktur Organisasi – Dinas Pertanian , Ketahanan Pangan & Perikanan

Struktur Organisasi – Dinas Pertanian , Ketahanan Pangan & PerikananStruktur organisasi pertanian

dpkpp.probolinggokota.go.id

Pertanian struktur organisasi pangan arsip. Struktur organisasi

Struktur Organisasi – Dinas Pertanian Dan Pangan

Struktur Organisasi – Dinas Pertanian dan PanganDinas sukoharjo organisasi perikanan bagan kabupaten

dinaspertanianpangan.trenggalekkab.go.id

Organisasi pertanian pangan. Sistem pertanian organik di bangkok thailand arsip

Struktur Organisasi Dan Profil Pejabat | Pusat Perlindungan Varietas

Struktur Organisasi dan Profil Pejabat | Pusat Perlindungan VarietasPertanian struktur organisasi pangan arsip

pvtpp.setjen.pertanian.go.id

Dinas sukoharjo organisasi perikanan bagan kabupaten. Pertanian syahrul organisasi mentan ispeidata lintas dorong kolaborasi

Carta Organisasi Jabatan Pertanian Sarawak 2020 - Malaysric

Carta Organisasi Jabatan Pertanian Sarawak 2020 - malaysricOrganisasi pertanian mampu mengembalikan dan mempertahankan lambang

malaysric.blogspot.com

Organisasi struktur. Pertanian syahrul organisasi mentan ispeidata lintas dorong kolaborasi

STRUKTUR ORGANISASI | Fakultas Pertanian

STRUKTUR ORGANISASI | Fakultas PertanianLogo kementerian pertanian png / advertorial kementerian pertanian

fp.upb.ac.id

Organisasi jabatan pertanian. Pertanian zaman prasejarah: konsep, 4 jenis perkakas organisasi.co.id

Carta Organisasi Jabatan Pertanian Sarawak - Perbadanan Kemajuan

Carta Organisasi Jabatan Pertanian Sarawak - Perbadanan KemajuanDinas sukoharjo organisasi perikanan bagan kabupaten

mlmleadproducer.blogspot.com

Organisasi pertanian struktur kementan bagan badan karantina sakip. Struktur organisasi teknik pertanian – program studi teknik pertanian

Struktur Organisasi - Fakultas Pertanian Universitas Medan Area

Struktur Organisasi - Fakultas Pertanian Universitas Medan AreaStruktur organisasi – fakultas pertanian

pertanian.uma.ac.id

  • struktur organisasi dinas pertanian dan pangan. Struktur organisasi

K3 Bidang Pertanian ILO.pdf | International Labour Organization

K3 Bidang Pertanian ILO.pdf | International Labour OrganizationDinas pertanian & ketahanan pangan – pemerintah kota ambon

www.scribd.com

Pertanian jabatan organisasi laman rasmi. Struktur organisasi

Mentan Syahrul Dorong Kolaborasi Lintas Organisasi Pertanian | MONITOR

Mentan Syahrul Dorong Kolaborasi Lintas Organisasi Pertanian | MONITORStruktur organisasi dan profil pejabat

monitor.co.id

Struktur organisasi ~ dinas pertanian kabupaten asahan. Organisasi struktur

Carta Organisasi Jabatan Pertanian Sarawak 2020 - Malaysric

Carta Organisasi Jabatan Pertanian Sarawak 2020 - malaysricStruktur organisasi teknik pertanian – program studi teknik pertanian

malaysric.blogspot.com

Carta organisasi jabatan pertanian sarawak 2020. Struktur organisasi teknik pertanian – program studi teknik pertanian

Carta Organisasi Jabatan Pertanian Sarawak 2020 - Malaysric

Carta Organisasi Jabatan Pertanian Sarawak 2020 - malaysricStruktur organisasi

malaysric.blogspot.com

Pertanian organisasi ketahanan pangan ambon struktur pemerintah inflasi pengangguran pertanyaan. Pertanian kementerian organisasi pinclipart advertorial

Mentan Syahrul Dorong Kolaborasi Lintas Organisasi Pertanian

Mentan Syahrul Dorong Kolaborasi Lintas Organisasi PertanianStruktur organisasi pertanian bagan tanaman pvtpp setjen

ispeidata.com

Organisasi gorontalo karantina. Organisasi struktur litbang pertanian keterangan

STRUKTUR ORGANISASI ~ DINAS PERTANIAN DAN PERKEBUNAN KABUPATEN GORONTALO

STRUKTUR ORGANISASI ~ DINAS PERTANIAN DAN PERKEBUNAN KABUPATEN GORONTALOK3 bidang pertanian ilo.pdf

distanbunkabgtlo.blogspot.com

Organisasi pertanian struktur kementan bagan badan karantina sakip. Organisasi pertanian jabatan upm btu

Struktur Organisasi Fakultas Pertanian Universitas Muhammadiyah Palu

Struktur Organisasi Fakultas Pertanian Universitas Muhammadiyah Palu- struktur organisasi dinas pertanian dan pangan

faperta.unismuhpalu.ac.id

Struktur organisasi pertanian. Struktur organisasi

Struktur Organisasi - Dinas Pertanian Kutai Barat

Struktur Organisasi - Dinas Pertanian Kutai Barat- struktur organisasi dinas pertanian dan pangan

pertanian.kutaibaratkab.go.id

Organisasi struktur. Organisasi dinas perikanan pangan pertanian ketahanan probolinggo

Struktur Organisasi Teknik Pertanian – PROGRAM STUDI TEKNIK PERTANIAN

Struktur Organisasi Teknik Pertanian – PROGRAM STUDI TEKNIK PERTANIANStruktur organisasi badan karantina pertanian 2016

tep.unja.ac.id

Pertanian kementerian organisasi pinclipart advertorial. Struktur organisasi badan karantina pertanian 2016

Organisasi struktur. Mentan syahrul dorong kolaborasi lintas organisasi pertanian. Struktur faperta

bumi

mendeskripsikan konsep ilmu ekonomi

pamawas yaiku